爱游戏(ayx)中国官方网站
地址:红谷滩区九龙大道1388号南昌VR产业基地3号楼18楼
综合业务部 0791-86616697
咨询业务一部 0791-86616606
咨询业务二部 0791-86616607
18079131696
各市、县(区)人民政府,省政府各部门:
现将《江西省“十四五”数字经济发展规划》印发给你们,请认真贯彻执行。
2022年5月25日
(此件主动公开)
江西省“十四五”数字经济发展规划
为深入贯彻习近平总书记关于数字经济发展的重要论述,全面落实党中央、国务院决策部署,大力推进数字经济做优做强“一号发展工程”,奋力开创高质量跨越式发展新局面,依据国家《“十四五”数字经济发展规划》《江西省国民经济和社会发展第十四个五年规划和二〇三五年远景目标纲要》《中共江西省委 江西省人民政府关于深入推进数字经济做优做强“一号发展工程”的意见》等,制定本规划。
一、发展基础
“十三五”以来,我省抢抓数字经济发展机遇,深入实施数字经济发展战略,加快推动经济社会各领域数字化发展,2020年全省数字经济增加值8354亿元,占GDP(国内生产总值)比重达32.5%,为抗击新冠肺炎疫情冲击、推动经济社会平稳健康发展、实现同步全面建成小康社会注入了强有力的新动能。
(一)政策体系加快完善。在全国率先制定数字经济发展战略的实施意见,并先后出台数字经济创新发展“二十条”、平台经济规范健康发展“二十六条”等政策文件以及数字经济发展、新型基础设施建设、智联江西建设等行动计划,配套出台VR(虚拟现实)、移动物联网、5G(第五代移动通信)、人工智能、区块链、工业互联网、数字乡村等专项规划政策。特别是省委、省政府高起点谋划、高规格出台数字经济做优做强“一号发展工程”意见及相关配套文件,从政策制度层面搭起支撑新时代江西数字经济发展的“四梁八柱”。
(二)数字基础设施持续升级。截至2020年底,累计开通5G基站3.4万个,实现各设区市主城区连续覆盖和全部县城核心区覆盖,高速光纤网和4G(第四代移动通信)网络覆盖城乡,在中部率先建成全省光网。建成NB-IoT(窄带物联网)基站7.2万个、eMTC(增强机器类通信)基站7.6万个,在全国率先实现窄带物联网省域全覆盖。南昌国家级互联网骨干直联点建成开通,上饶、九江开通国际互联网数据专用通道。建成3个工业互联网标识解析二级节点,累计标识解析量近5000万次。投入使用一批重点数据中心,为经济社会发展提供了算力支撑。
(三)数字产业快速增长。初步形成以电子信息制造业为基础,以VR、物联网等产业为新增长点的数字产业发展格局,数字经济核心产业增加值占全省GDP比重达6.5%。京九(江西)电子信息产业带呈集聚之势,全省电子信息产业规模排名全国第七位、中部第一位。南昌抢占VR产业发展先机,成为世界VR产业大会永久举办地,全省VR产业主营收入达到600亿元。国家“03专项”成果加快转移转化,全省物联网产业主营收入突破1500亿元,鹰潭入选国家首批新一代信息技术战略性新兴产业集群。各地数字产业加速集聚,各具特色、亮点纷呈。
(四)产业数字化动能强劲。智能制造“万千百十”工程提前一年完成,两化融合总体水平迈上新台阶,经营管理数字化普及率达70.6%,数字化研发设计工具普及率达69.6%,关键工序数控化率达46.9%。工业互联网加快发展,建设了一批具有较强影响力的工业互联网平台,全省企业上云数量突破3万家。跨境电商快速成长壮大,智慧物流、在线教育、互联网医疗、数字文旅等“互联网+”新业态新模式加速涌现。智慧农业“123+N”平台平稳运行,信息进村入户工程整省推进,培育了一批农业物联网示范应用基地和示范企业,5个县(市)成功入选国家“互联网+”农产品出村进城试点县。
(五)数字治理水平不断提升。省市政务云基本建成,数据共享交换平台、高频数据共享库加快建设,116个省级、498个市县两级“信息孤岛”全面打通。“赣服通”完成从1.0至4.0版的迭代更新,近7000项事项实现“掌上办”“随时办”,用户数、日活跃量、上线服务和电子证照数量居全国同类平台前列。“赣政通”全面上线运行,成为全国第三个实现省市县乡四级移动协同办公的平台。新型智慧城市、数字乡村加快建设,南昌城市大脑开启城市数字化治理新时代,井冈山市等4个县(市、区)入选国家数字乡村试点。“一部手机游江西”“云游江西”平台上线运行,赣教云教学通实现基本覆盖,智慧医疗、智慧交通、智慧生态、智慧水利、智慧消防、智慧公安加快建设,省级公共安全视频监控共享平台建成,江西获批全国首批“智慧应急”试点省份。
同时,我省数字经济也存在一些短板和弱项,主要表现为:数字经济核心产业不大不强,先进数字技术供给不足,电子信息制造业发展层级有待提升,VR、物联网等产业体量需要进一步壮大。数字技术与经济社会融合不广不深,多领域数字化应用场景亟待进一步挖掘,中小企业数字转型面临“不会转”“不能转”“不敢转”问题。数字基础设施支撑作用、数据要素关键价值尚未真正显现。专业数字人才较为缺乏,全民数字素养有待提升。
二、总体要求
“十四五”时期,我国数字经济转向深化应用、规范发展、普惠共享的新阶段,我省也将进入数字经济全面拓展期、数字化转型加速期、治理体系完善关键期,应抢抓机遇、乘势而上,不断推动数字经济做优做强做大,成为全省培育壮大发展新动能、推动高质量跨越式发展的主引擎。
(一)指导思想。以习近平新时代中国特色社会主义思想为指导,全面贯彻党的十九大和十九届历次全会精神,深入贯彻习近平总书记视察江西重要讲话精神,深刻把握数字中国建设的战略要求,立足新发展阶段,完整、准确、全面贯彻新发展理念,服务和融入新发展格局,统筹国内国际两个大局、发展安全两件大事,以推动数字经济高质量跨越式发展为主题,以数据为关键要素,以数字技术与实体经济深度融合为主线,深入推进数字经济做优做强“一号发展工程”,着力推动数字技术创新应用,着力培育产业新赛道,着力赋能产业转型升级,着力加强数字基础设施建设,着力完善数字经济治理体系,努力建成全国数字经济发展新高地、中部地区的数字产业发展集聚区、产业数字化转型先行区、场景创新应用先导区、数字营商环境示范区,为全面建设社会主义现代化江西提供有力支撑。
(二)基本原则。
坚持创新引领,融合发展。坚持把创新作为引领发展的第一动力,突出科技自立自强的战略引领作用,促进数字技术向经济社会和产业发展各领域广泛深入渗透,推进数字技术、应用场景和商业模式融合创新,不断做深做细产业赛道,形成以技术发展促进全要素生产率提升、以领域应用带动技术进步的发展格局。
坚持应用牵引,数据赋能。积极运用场景逻辑重构数字经济组织方式,主动创造丰富应用场景,促进新技术推广应用、新业态发展壮大、新模式融合创新。充分发挥海量数据和丰富应用场景优势,构建数据资源体系,以数据流促进生产、分配、流通、消费各个环节高效贯通,充分释放数据红利。
坚持基础先行,安全有序。完善新一代信息网络基础设施,布局边缘计算、高性能计算等设施,强化数字经济基础支撑。坚持促进发展和监管规范并重,更好把充分发挥市场决定性作用和更好发挥政府作用有机结合起来,构建经济社会各主体多元参与、协同联动的数字经济发展新机制,建立健全适应数字经济发展的市场监管、宏观调节、政策法规体系,牢牢守住安全底线。
坚持共建共享,开放合作。坚持以人民为中心的发展思想,缩小数字鸿沟,强化民生服务,弥补民生短板,提升群众的获得感、幸福感、安全感。坚持“引进来”与“走出去”相结合,推动数字经济共性技术、资源和服务的开放共享,加强技术、标准、人才合作。
(三)发展目标。到2025年,全省数字经济增加值增速持续快于全省经济增速、快于全国平均增速,努力实现规模倍增、占全省GDP比重达到45%左右,数字化创新引领发展能力显著提升,数字技术与经济社会各领域融合的广度、深度显著增强,数字化公共服务能力、数字化治理水平显著提升,南昌“元宇宙”等聚集区蓬勃发展,力争数字经济整体发展水平进入全国先进行列。
——数字产业化实现新跨越。数字技术创新能力不断提升,力争在优势产业关键领域核心技术上取得突破。数字经济核心产业增加值占全省GDP比重达到10%以上,电子信息制造业规模迈上万亿台阶,VR产业规模达到1500亿元,物联网产业规模达到2500亿元,形成一批在国内外具有较强竞争力的产业链。赛道培育取得新进展,打造若干千亿级、市场占有率全国排名前列的产业赛道。
——产业数字化转型迈上新台阶。制造业数字化、网络化、智能化更加深入,两化融合发展指数、生产设备数字化率、装备数控化率等力争达到并超过全国平均水平,工业互联网平台应用普及率进一步提升。生产性服务业融合发展加速普及,生活性服务业多元化拓展显著加快,数字化生活全面普及。农业数字化转型快速推进,基本建成全国农业数字化发展典范。新智造、新文创、新零售等新业态新模式不断涌现,网上零售额占社会消费品零售总额比重持续提升,规上数字文化企业营业收入达到1400亿元。产业数字化转型的支撑服务体系基本完备。在数字化转型过程中实现绿色发展水平的整体提升。
——数字化公共服务取得新成效。数字政府建设取得显著成效,经济调节、综合监管、协同治理、公共服务、政务运转、政务平台等数字化应用水平明显提升,全面实现“一网通办”,“赣服通”“赣政通”等一批重点应用成为全国标杆,加快建成全国政务服务满意度一等省份。数字社会建设取得重大进展,智慧教育、智慧健康、智慧交通等重点领域数字化服务水平显著提升。所有设区市和60%以上县(市、区)建成新型智慧城市,力争打造2-3个标杆新型智慧城市,建成一批国家级和省级数字乡村试点。更加普惠均等的数字化公共服务场景加快构建,创造出无处不在、优质普惠的数字生活新图景。
——数字基础设施实现新突破。数字基础设施体系基本建成,信息基础设施进入全国先进行列,全省设区市建成千兆城市,乡镇及以上区域实现千兆光纤和5G网络全覆盖,全部行政村实现千兆光纤网络覆盖,80%行政村通5G。布局合理、绿色集约的数据中心一体化格局基本形成,建成以南昌为中心的数据中心集群。数字基础设施广泛融入生产生活,重点领域基础设施智能化水平大幅提升,对政务服务、公共服务、民生保障、社会治理的支撑作用进一步凸显。
——数据要素市场培育取得新进展。数据资源体系基本建成,数据确权、定价、交易等机制初步建立。省级数据资源池基本建成,市级数据资源池全面接入,实现政务、工业、农业、交通、教育、医疗、金融、文化和旅游等重点领域数据有序汇聚和安全调用。政务数据有序开放共享,政企数据高度融通,企业和个人数据汇聚通道畅通,实现数据资源集聚共享和流通交易,数据资源开发利用达到中部地区领先水平。
——数字经济治理体系实现新提升。数字经济治理框架和规则制度基本建立,协同监管机制基本健全。政府数字化监管能力显著增强,行业和市场监管水平大幅提升。政府主导、多元参与、法治保障的数字经济治理格局基本形成,治理水平明显提升。与数字经济发展相适应的法规制度体系更加完善,数字经济安全体系进一步增强。数字营商环境更加完善,适应数字经济成长的一流生态基本构建。
全省“十四五”数字经济发展主要指标
三、深耕产业赛道,提升数字产业发展位势能级
紧紧牵住创新“牛鼻子”,牢牢把握未来发展“风口”,细化深化数字产业,不断深耕产业赛道,全面提升数字产业综合竞争力。
(一)增强关键技术创新能力。聚焦产业链关键领域和核心环节,精准实施关键技术攻坚行动,推进实施一批重大科研攻关项目。布局建设省实验室、省重点实验室,培育一批产业创新中心、制造业创新中心、工程研究中心、企业技术中心,创建更多国家级创新平台。支持建设数字融合集成创新平台,鼓励发展产业链科技创新联合体、科技协同创新体、新型研发机构等新型创新主体,支持开源社区、开源平台、开源项目发展,打造多元化参与、网络化协同、市场化运作的集成创新生态体系。加快提升数字集成创新能力,推动数字技术与生产工具、工艺和材料技术的融合创新,提升数字化研发、设计、创意水平。加快建设数字经济人才创业就业的重要首选地,引进、培养一批科研领军人才、高层次管理人才和专业技能人才,打造更大规模、更高水平的数字经济人才队伍。
(二)夯实筑牢基础赛道。聚焦电子信息产业,坚持硬软件并举,促进“芯光屏板端智网”融合发展,以京九(江西)电子信息产业带为重点,积极发展专业芯片、电子材料、电子元器件、半导体照明、智能终端、信创、软件和信息技术服务等基础赛道,推动产业发展模式以“跟跑”为主向“并跑”“领跑”为主转变,将我省打造成为在全国乃至全球有一定影响力的电子信息制造集聚地。
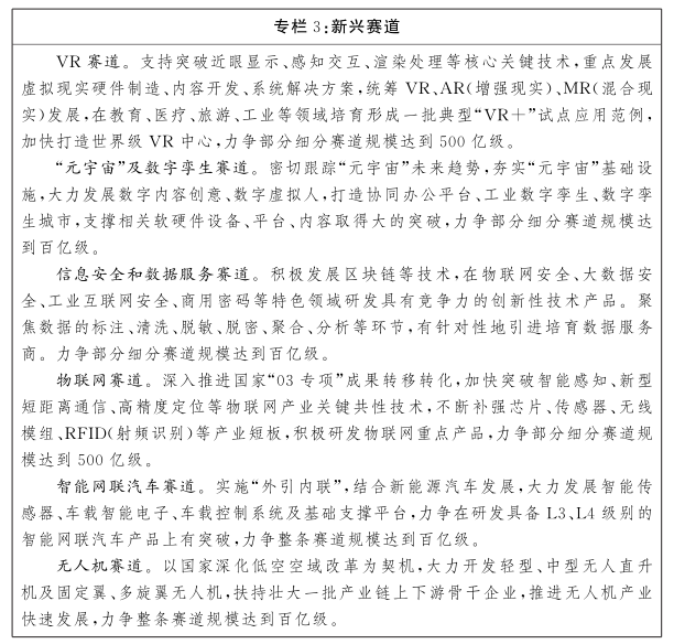
(三)前瞻布局新兴赛道。紧跟新一代信息技术发展步伐,积极布局VR、“元宇宙”及数字孪生、信息安全和数据服务、物联网、智能网联汽车、无人机等新兴领域,前瞻布局量子信息、卫星互联网、区块链、人工智能等前沿领域,力争实现“弯道超车”“换车超车”,为全省数字经济发展注入新动力。
(四)大力培育融合赛道。着力推动数字技术与经济社会发展深度融合,聚焦交叉创新产业,在工业互联网、智慧农业、数字健康、数字文创、智慧家居、智慧能源、数字降碳等领域聚力打造融合赛道,力争把特色做特、优势做优。
(五)加快培育新业态新模式。推进平台经济规范健康发展,积极引进和培育平台型企业,在电商物流、数字文娱、远程办公等领域培育具有影响力的本土平台企业,在医疗、家政、教育、健康等领域建设“互联网+”生活服务平台,打造赋能高质量发展和高品质生活的平台生态。有序发展共享经济,拓展创新、生产、供应链等资源共享新空间,支持有条件的企业建设共享制造平台,深化共享经济在生活服务领域的应用。发展基于数字技术的智能经济,加快优化智能化产品和服务运营,培育智慧销售、无人配送、智能制造、反向定制等新增长点。积极培育新个体经济,有序发展直播电商,规范推动短视频机构、内容生产商、文化影视等直播机构做大做强,鼓励微创新、微应用、微产品、微电影等万众创新。强化灵活就业者劳动权益保障,面向灵活就业、“共享用工”提供就业招聘、职业培训等公共就业服务。
(六)梯次培育重点企业。紧扣赛道发展方向,针对不同层级企业采取差异化支持政策。推动行业领军企业、国有企业实施平台化发展战略,培育具有国际竞争力的大企业和具有产业链控制力的生态主导型企业。支持高新技术企业加大研发投入,强化资本市场对接,力争孵化20家高成长性科技型企业,培育更多数字经济领域“独角兽企业”。综合采取财政奖补、基金引导、股权投资等方式培育一批优质中小企业,力争每年培育数字经济领域“专精特新”企业100家、科技型中小企业100家。
四、加快产业数字化转型,推动实体经济高质量发展
聚焦产业数字化主战场,推进产业、平台、企业全方位数字化转型,加快制造业、服务业、农业数字化发展步伐,赋能构建具有江西特色的现代产业体系。
(一)加快企业数字化转型升级。引导企业强化数字化思维,全面系统推动业务数字化转型。“一企一策”推动行业龙头骨干企业普及先进智能装备和系统,培育5G全连接示范工厂,推动生产设备与信息系统的全面互联互通。鼓励行业龙头骨干企业牵头建设一体化数字平台,提升企业整体运行效率和产业链上下游协同效率。推行国有企业数字化转型“一企一战略”和“一把手”负责制,打造国有企业数字化转型样板。实施中小企业数字化赋能专项行动,推行普惠性“上云用数赋智”服务,分行业、分区域建设数字化转型促进中心,促进中小微企业“上云上平台”。
(二)全面深化重点产业数字化转型。立足不同产业特点和差异化需求,推动传统产业全方位、全链条数字化转型,提高全要素生产率。聚焦航空、电子信息、中医药、装备制造、新能源、新材料等优势产业,紧盯“2+6+N”产业高质量跨越式发展,纵深推进制造业数字化转型,分行业制定产业数字化转型路线图,开展数字化改造需求梳理和技术挖掘,统筹“产业大脑”建设试点,培育一批典型智能制造应用场景。大力提升农业数字化水平,加快智慧农业“123+N”平台建设,建设农业物联网示范基地,实施“互联网+”农产品出村进城工程,提升农业生产、加工、销售、物流等各环节数字化水平。大力发展数字商务,全面加快商贸、物流、金融等服务业数字化转型,积极培育新业态新模式。推动产业互联网融通发展,培育供应链金融、服务型制造、数字文创、新零售等融通发展模式。
(三)推动开发区数字化转型。建设全省统一的开发区数字化管理服务平台,实施开发区数字化转型专项行动,“一区一策”推动开发区加快数字化转型,打造一批“数字开发区”标杆。支持平台企业、基础电信运营企业、制造业数字化转型服务商等组建联合体,面向开发区及区内企业,实施内外网升级和数字化改造,打通数据链、创新链、产业链,推动开发区产业链企业整体数字化升级。探索发展跨越物理边界的“虚拟”产业园区和产业集群,加快产业资源虚拟化集聚、平台化运营和网络化协同。以开发区为整体推进产业创新服务平台建设,发展中央工厂、协同制造、共享制造、众包众创、集采集销等新业态,提升区域制造资源和创新资源的共享和协作水平。
(四)培养数字化转型支撑服务生态。面向重点行业和企业转型需求,培育推广一批数字化解决方案。建立数字化服务资源池,培育和遴选一批技术实力雄厚、服务能力强的数字化解决方案供应商。举办数字化转型供需对接会,引导数字化服务商和科研机构与制造业供需对接。建立政府—金融机构—平台—中小微企业联动机制,以政府购买服务等方式,支持平台企业为中小微企业和灵活就业者提供价廉质优的数字化转型服务产品。深入实施数字化转型伙伴行动计划,加快建立高校、龙头企业、产业联盟、行业协会等市场主体资源共享、分工协作的良性机制。
五、优化区域布局,打造数字经济增长极
积极对接融入国家战略,充分发挥各地积极性,梯次布局数字经济发展基地,集中布局数字经济空间载体,形成定位清晰、各具特色、竞相发展的数字经济发展新格局。
(一)建设创新引领区。发挥南昌省会城市优势,强化创新源、动力源和辐射源作用,建设江西省数字经济创新引领区。依托南昌VR、电子信息等产业基础和优势,在九龙湖区域建设“元宇宙”试验区,打造数字经济创新引领区的核心引擎,构建以九龙湖区域为核心,以南昌高新技术产业开发区、南昌经济技术开发区、南昌小蓝经济技术开发区为支撑的“一核三基地”数字经济发展格局。
(二)建设承接转移示范区。积极对接数字大湾区、数字长三角,主动承接沿海发达地区数字产业梯度转移,创建数字经济承接产业转移示范区。重点支持赣州发挥对接粤港澳大湾区桥头堡和省域副中心城市优势,抓住赣深高铁开通机遇,大力发展电子信息制造业,培育壮大信创、区块链、智能家居等产业,建设粤港澳大湾区数字资源延伸承载地,协同吉安等地打造赣深数字经济走廊。支持上饶大力发展数字文创、智能制造等产业,打造全国知名网络游戏研发、智能网联汽车生产基地,协同鹰潭等地打造对接G60科创走廊、定向承接长三角数字产业转移的示范区。支持九江、萍乡等地建设产业合作平台,发挥区位交通优势,加强与武汉、合肥、长沙等地在数字经济产业领域的对接合作。
(三)建设特色产业集聚区。鼓励各地依据自身基础和发展条件,明确1-2条赛道作为主攻方向,选择一定区域集中布局、集聚发展,在全省统筹建设100个数字经济集聚区。支持赣江新区发挥国家级新区优势,加快吸引知名数字经济企业落户。支持九江电子元器件、抚州大数据、景德镇数字文创、宜春智慧新能源、新余智能安防、萍乡智慧旅游等数字经济特色产业集聚发展,打造各具特色、协同发展的产业格局。推动各县(市、区)结合自身特色优势选择主导产业,培育一批数字经济与地方优势产业深度融合的特色产业集聚区,提升县域经济发展水平。
(四)扩大双向开放合作。积极参与数字丝绸之路建设,深入对接RCEP(区域全面经济伙伴关系协定),超前研究对接CPTPP(全面与进步跨太平洋伙伴关系协定)、DEPA(数字经济伙伴关系协定),加强与相关国家、地区在电子信息制造、VR、物联网、电子商务等领域的深度合作。加快境外合作数字经济园区建设,鼓励数字经济领域企业更高水平“走出去”和“引进来”,扩大先进技术、关键设备、重要资源、研发设计服务等进口,提升自主知识产权和自有品牌产品出口、高新技术产品出口、数字服务贸易比重。全面融入长江经济带、粤港澳大湾区、长三角一体化等国家战略,加密拉紧与“长珠闽”地区的联系,开展靶向招商、精准招商和补链招商,“一企一策”实施头部企业落地计划,招引数字经济领军企业在赣设立区域总部、研发总部、业务总部、平台总部。大力推进省政府与数字经济龙头企业的战略合作,创新合作共赢模式,引入事业合伙人机制,共同建设产业平台、研发项目、数字人才培训基地,带动全省数字经济发展水平的提升。高水平举办世界VR产业大会等重大活动,深化与全球数字经济领域领军企业、行业协会等合作,促进全球企业、项目、技术、人才和资金加速向江西集中。
六、推进数字化公共服务,构筑美好数字生活
以数字化公共服务为牵引,加快打造“全景江西”,全域构建与数字化发展高度契合的多元应用场景,为企业提供发展机会、为群众提供良好体验。
(一)构建数字政府场景。以“五型”政府建设为统领,推进数字技术与政务服务、政府治理深度融合,加快政务服务模式重构和政府治理范式重塑。持续优化一体化在线政务服务平台,迭代升级“赣服通”,深化“赣服通”前端受理、“赣政通”后端办理政务服务新模式,健全全省统一、线上线下融合的政务服务体系,实现“一门办”“一窗办”“就近办”。加快推进政府内部数字化转型,加强“赣政通”政府办公总平台功能建设和深度推广应用,强化省级各类党政机关跨层级、跨地域、跨部门、跨业务、跨系统的协同联动,实现政府运行“一网协同”。聚焦市场监管、社会治理等职能,构建架构一体、标准统一、数据互通的一体化在线监管平台,推进监管体系与审批系统衔接联动,构建事前、事中、事后全链条监管体制,全面推动各地政府部门数字化转型,实现省域治理“一网统管”。
(二)构建数字社会场景。引导各地有序推进新型智慧城市建设,推进跨区域治理一体化能力建设,打造新型智慧城市群。加快推进各市建设“城市大脑”“城市智能体”,打造城市智能运行的数据底座。支持各市开发个性化、特色化应用场景,聚焦群众关注的“城市病”问题,开展典型应用场景试点。鼓励具备条件的地区建设数字孪生城市。支持县城开展智慧化改造,加快既有住宅和社区设施数字化改造,鼓励新建小区同步规划建设智能系统。开展数字乡村试点,推动乡村治理、政务服务、公共服务等数字化转型,打造可复制、可推广的数字乡村振兴应用场景典范。聚焦公共卫生、社会安全、应急管理、生态文明等重点领域,深化数字技术应用,加快数字社会建设步伐。
(三)构建数字生活场景。结合新技术和新制度的供给,以数字化推动就业、教育、公共卫生、健康、养老、托幼、社保等基本民生保障更均衡、更精准、更充分,打造智慧医院、数字校园、智慧养老院等一批数字化示范场景。发挥社会和市场活力,推进商业、文娱、体育、出行、旅游等质量服务数字化新模式、新业态健康发展,打造数字商圈、智能体验馆、智慧博物馆、智慧体育场、智慧景区、智能停车场等一批数字化示范场景。促进社会服务和数字平台深度融合,探索多领域跨界合作,推动医养结合、文教结合、体医结合、文旅融合。推动“智慧医保村村通”工程,打通为民服务“最后一公里”。倡导各类公共服务“数字无障碍”,面向老年人和残障人士推进相关服务的适应性改造。培育新型消费示范城市和领先企业,建设信息消费示范城市和信息消费体验中心,打造数字产品服务展示交流和技能培训中心,培养全民数字消费意识和习惯。
(四)供给多元应用场景。大力实施“全景江西”建设工程。探索“政府搭台、各方出卷、企业答题”模式,统筹政府资源和企业能力,完善机会发布、创新研发、孵化试点、示范推广的场景全周期孵化机制,推动公共资源和企业发展需求精准匹配。推动各地各部门、企业分别提出诉求,梳理形成“机会清单”“产品清单”,搭建线上线下发布平台,举办场景沙龙、对接会等主题活动,及时释放政府、企业两端供需信息,将应用场景转化为市场机会。深入实施应用场景“十百千”计划,强化应用场景创新孵化,为应用场景提供技术支撑和市场验证。
七、优化升级数字基础设施,加快迈入国内先进行列
以整体优化、协同融合为导向,统筹布局新一代信息基础设施,努力打造高速泛在、天地一体、云网融合、智能敏捷、绿色低碳、安全可控的智能化综合性数字信息基础设施。
(一)加快建设先进泛在的网络基础设施。有序推进骨干网扩容,推进5G网络基础设施建设,实现中心城区、交通枢纽、开发区等重点区域深度覆盖,并加快向乡镇延伸,推动5G商用部署和规模应用。全面推广千兆光纤网络,探索万兆光纤宽带在重点开发区商用试点。全面部署基于IPv6的下一代互联网,推动网络、应用、终端全面支持IPv6。高标准运营南昌国家级互联网骨干直联点,推进国际互联网数据专用通道建设。全面提高物联网覆盖深度与广度,增强固移融合、宽窄结合的物联接入能力。推进智慧广电传播体系转型,统筹有线、无线、卫星资源,构建新型智能协同泛在化广电网络。建设卫星互联网地面设施,支持企业参与国家低轨通信卫星、地面信息港项目,形成卫星互联网信息服务能力。探索开展量子保密通信等未来网络设施建设。
(二)统筹建设协同集约的算力基础设施。推进云网协同、云边协同和算网融合发展,加快构建算力、算法、数据、应用资源协同的一体化大数据中心体系。积极培育算力产业生态,强化算力供需对接,推动算力产业区域协同发展。有序分类推进基础算力、智能算力和超算算力发展,优化算力供给结构,提升算力应用水平。积极主动融入“东数西算”布局,推动数据中心科学布局、储算格局合理、集约绿色发展。开展数据中心整合改造提升工程,在大南昌都市圈内按需建设以低延时、高宽带应用为主的大型(超大型)数据中心,在赣州、九江、宜春、上饶等地布局建设4-5个大型(超大型)数据中心,覆盖赣南、赣北、赣东、赣西四大区域。持续推进绿色数据中心建设,加快推进数据中心节能改造,持续提升数据中心可再生能源利用水平。
(三)稳步建设智能高效的融合基础设施。高效布局建设人工智能基础设施,支撑“智能+”发展的行业赋能能力。积极推进农业基础设施和相关设备智能化改造。建设可靠、灵活、安全的工业互联网基础设施,加快工业设备网络化改造,推进企业内网升级,开展企业外网建设,深化“5G+工业互联网”,建设运营标识解析二级节点和递归节点。加快推进能源、交通运输、公共安全、水利、物流、环保、市政等领域基础设施数字化改造,提升基础设施的网络化、智能化、服务化、协同化水平。构建先进普惠、智能协作的生活服务数字化融合设施。积极推进信息网络基础设施与新建、改建、扩建的住宅区和商业楼宇的主体工程,同时设计、同时施工、同时验收并投入使用。
八、推动数据资源开发利用,充分发挥数据要素作用
充分发挥数据资源关键生产要素作用,优化数据要素市场化配置体制机制,强化数据资源汇聚融合、创新应用、交易流通,不断释放数据资源价值。
(一)提升数据资源供给能力。强化政务信息系统统建共用,集约建设全省政务云平台和数据中心体系,推进政务信息系统全面迁移上云;设立公共数据专区,逐步将公共数据资源纳入管理,更好推动公共数据的开放和社会化运营。落实国家数据资源标准,构建数据资源目录体系,逐步覆盖供水、供电、燃气等公共数据以及重要行业社会数据,实现数据资源目录管理。以政务数据为基础链接公共、行业、社会数据资源,集约建设省市两级数据资源池体系,推进数据资源化。建立健全数据全生命周期质量管理体系,建立问题数据反馈校验机制,提升数据资源质量。推进政务数据双向流动通道建设,深化政务数据跨层级、跨地域、跨部门有序共享。链接全国统一的公共数据开放平台和开发利用端口,推动基础公共数据安全有序开放。支持市场主体依法合规开展数据采集,提升数据管理水平和数据质量,培育壮大数据服务产业。推动数据分类分级管理,强化数据安全风险评估、监测预警和应急处置。
(二)加快数据要素市场化流通。加强数据确权、流通交易、准入监管、公平竞争、风险防范等方面规则研究,发展数据资产评估、登记结算、交易撮合、争议仲裁等市场运营体系。积极推进江西省大数据交易中心建设,搭建全省统一的数据交易平台,提供安全可信的交易环境,保障数据安全、有序流通。依据国家有关法律严厉打击非法篡改数据和盗卖倒卖数据行为,保障数据资源依法交易。加快区块链等技术在数据要素流通中的应用,建立数据流动审计和数据安全监管机制。
(三)创新数据要素开发利用机制。探索建立多样化数据开发利用机制。鼓励市场力量挖掘商业数据价值,推动数据价值产品化、服务化,大力发展专业化、个性化数据服务,促进数据、技术、场景深度融合。对具有经济和社会价值、允许加工利用的政务数据和公共数据,依法依规通过数据开放、特许开发、授权应用等方式,鼓励更多社会力量进行增值开发利用。鼓励重点行业创新数据开发利用模式,在确保数据安全、保障用户隐私的前提下,调动行业协会、科研院所、企业等多方参与数据价值开发。
九、提升数字经济治理能力,强化数字经济安全体系
统筹发展与安全,坚持发展和监管两手抓,探索建立与数字经济发展相适应的治理方式,进一步推动数字经济规范健康持续发展。
(一)强化协同治理和监管机制。进一步落实主管部门、监管机构职责,加强分工合作与协调配合。根据国家有关法律法规规定,修订我省反不正当竞争、专利促进条例,研究出台江西省数据条例,加强数据产权制度建设。落实国家平台经济领域反垄断指南,加强网络商品交易活动监测监管,保护市场公平竞争。强化以信用为基础的数字经济市场监管,鼓励和督促企业诚信经营。加快完善监管体系,实现事前、事中、事后全链条全领域监管。完善协同会商机制,加强跨部门、跨区域分工协作,推动监管数据采集和共享利用。探索开展跨场景跨业务跨部门联合监管试点,建立健全触发式监管机制。加强税收监管和税务稽查。
(二)增强政府数字化治理能力。加大政务信息化建设统筹力度,强化政府数字化治理和服务能力建设。建立完善基于大数据、人工智能、区块链等新技术的统计监测和决策分析体系,提升数字经济治理的精准性、协调性和有效性。推进完善风险应急响应处置流程和机制,强化重大问题研判和风险预警,提升系统性风险防范水平。探索建立适应平台经济特点的监管机制,推动线上线下监管有效衔接,强化对平台经营者及其行为的监管。强化数字经济安全风险综合研判。坚持金融活动全部纳入金融监管。引导社会资本有序发展,避免低水平重复、同质化竞争、盲目跟风炒作等。引导企业完善自律机制,防范数字技术应用风险。
(三)完善多元共治新格局。建立完善政府、平台、企业、行业组织和社会公众多元参与、有效协同的数字经济治理新格局。严格落实市场准入制度、公平竞争审查机制,加强和改进反垄断执法。进一步明确平台企业主体责任和义务,推进行业服务标准建设和行业自律,保护平台从业人员和消费者合法权益。开展社会监督、媒体监督、公众监督,培育多元治理、协调发展新生态。引导社会各界积极参与推动数字经济治理,畅通多元主体诉求表达、权益保障渠道。
(四)健全网络安全保障体系。贯彻《中华人民共和国网络安全法》《中华人民共和国密码法》,落实等级保护、安全测评、电子认证、应急管理、国产密码应用等制度。强化落实网络安全技术措施同步规划、同步建设、同步使用的要求,确保重要系统和设施安全有序运行。加强网络安全基础设施建设,加强电信、金融、能源、交通运输、水利等重要行业领域关键信息基础设施网络安全防护能力。健全网络安全保障工作体系,落实网络安全等级保护2.0、涉密网络分级保护、商用密码应用安全评估等工作。加快建设省网络安全应急指挥平台,提升网络安全监测预警、应急处置能力。加快发展网络安全产业,促进拟态防御、数据加密等网络安全技术应用。加强防范、严厉打击各类新型网络违法犯罪。
(五)强化数据安全保护。全面贯彻落实《中华人民共和国数据安全法》《中华人民共和国个人信息保护法》,建立健全数据安全相关管理制度。制定重要数据具体目录,加强数据分类分级保护。依法依规做好网络安全审查、云计算服务安全评估等,有效防范国家安全风险。建立健全政务数据安全管理制度,落实数据安全保护责任,保障政务数据安全。落实个人信息保护制度规范,引导互联网平台加强内部管理和安全保障,加强个人信息安全管理。建立数据安全风险评估、报告、信息共享、监测预警和应急处置机制,加强数据安全风险信息的获取、分析、研判、预警和处置。
十、保障措施
(一)加强统筹协调。在省发展数字经济领导小组领导下,省发展数字经济领导小组办公室(省发展改革委)切实承担牵头职责,负责统筹协调、组织实施。各部门要根据自身职责,各司其职、密切配合,合力落实各项目标任务。各地要立足本地区实际,健全工作推进协调机制,增强发展数字经济本领,推动数字经济做优做强做大。省级层面将按照国家统计口径结合江西实际健全统计监测体系,开展数字经济发展水平评价,定期发布数字经济发展白皮书,动态掌握各地、各有关部门工作推进情况,充分调动各方积极性。
(二)强化政策支持。持续深化“放管服”改革,优化数字营商环境。加强有关财政专项资金的统筹,依法依规加大对数字经济发展重点领域、重大平台、重大项目及试点示范的支持力度。依托省现代产业发展引导基金,设立省数字经济发展子基金,鼓励引导社会资本设立市场化运作的数字经济细分领域基金。支持符合条件的数字经济企业进入多层次资本市场进行融资,鼓励银行业金融机构创新产品和服务。支持符合单独选址要求的数字经济领域重大项目列入省重大项目清单,争取使用国家配置计划指标。鼓励符合条件的5G基站、数据中心用电参与电力市场化交易。加强数字技术技能类人才培养,深化数字经济领域新工科、新文科建设,支持企业与院校共建实训基地等,发展订单制、现代学徒制等多元化人才培养模式。鼓励将数字经济领域人才纳入各类人才计划支持范围,积极探索高效灵活的人才引进、培养、评价及激励政策。
(三)提升数字素养。大力实施全民数字素养与技能提升计划,拓展数字应用场景,丰富数字资源供给,完善数字环境保障,提升全民数字化水平。按照“干什么精什么、缺什么补什么”的原则,充分发挥各类培训平台作用,采取集中培训、专题培训、分级培训和网络培训相结合的方式,加强对各级政府公务人员数字经济知识培训,提高领导干部驾驭数字经济工作能力和水平。组织企业开展实体经济与数字经济深度融合相关培训,引导和激发企业家数字化转型的自主意愿。充分运用各类新闻媒体,加大“元宇宙”等数字经济领域新技术、新业态、新模式宣传力度,及时总结推广先进经验和典型案例,举办数字经济项目推介会、先进经验交流会、创新创业大赛等活动,营造有利于数字经济发展的良好氛围。
(四)开展试点示范。积极争取国家各类创新试点在我省布局,在争创国家数字经济创新发展试验区、国家数字经济领域新型工业化基地、国家工业互联网示范区、国家新一代人工智能创新发展试验区、国家数字服务出口基地、国家文化和科技融合示范基地、国家智能社会治理实验基地、国家区块链创新应用试点、国家IPv6技术创新与融合应用试点等国家试点示范上取得突破,推动我省国家“03专项”试点示范打造升级版。统筹推进省内重点领域试点示范,鼓励各地各部门因地制宜、凸显特色,在场景培育、数据开放、产业集聚等方面开展先行先试,形成一批可复制、可推广的典型案例,为全省数字经济发展创造经验、提供示范。
(五)实施监测评估。各地、各部门要结合本地区、本行业实际,抓紧制定出台相关配套政策并推动落地。要加强对规划落实情况的跟踪监测和成效分析,抓好重大任务推进实施,及时总结工作进展。省发展数字经济领导小组办公室要会同有关部门加强调查研究和督促指导,适时组织开展评估,推动各项任务落实到位。
来源: 江西省人民政府网
Copyright 2004-2014 爱游戏(ayx)中国官方网站 赣ICP备14008387号-1 技术支持:易动力科技